打造国内优秀自然资源领域
一站式服务平台
网站首页
关于我们
新闻动态
空间规划
地理信息
自然资源
合作伙伴
选择分类
新闻动态
行业动态
公司新闻
招贤纳士
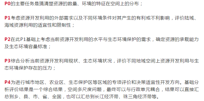
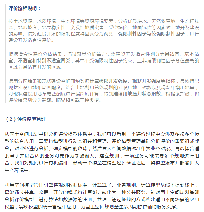
智慧国土空间规划:资源环境承载能力和国土空间开发适宜性评价
土地管理法修正案,明确国土空间规划可替代土地利用总体规划和城市总体规划
自然资源部全面启动国土空间规划编制审批和实施管理工作
首页
智慧城市
电话
公司简介